留学,游学活动政策资讯

Study Abroad and Study Tour News

双证书!高逼格航空实训项目强势来袭!英国西南柴郡学院空乘服务和航空技术专业游学项目报名进行中…
新闻分类: 最新活动 发布时间:2021-01-07 00:00:00

2020,高逼格的实训项目强势来袭!

英国西南柴郡学院

空乘服务和航空技术专业游学项目

英国航空公司培训中心实地演习

实地了解大型机场运作

近距离接触世界顶级航空

阿联酋航空、伦敦希斯罗国际机场、利物浦约翰列侬机场、曼彻斯特机场……

获得

英国航空公司实训证书

and

西南柴郡学院空乘服务和航空技术实训证书

如果你学的是空乘服务和航空技术类专业,

快跟紧我们一起上吧!


2020英国西南柴郡学院


空乘服务和航空技术专业游学项目

正在火热报名中!




项目时间
2020 年 4 月 19 日-5 月 1 日




项目特色
1、全英文语境+实用英语课程,提升英语语言能力,助力未来职业发展
2、模拟仓实操实训课程,提升航空职业技能
3、实地参观英国大型国际机场运作——伦敦希斯罗国际机场、利物浦约翰列侬机场、曼彻斯特机场
4、伦敦希斯罗机场英国航空公司培训中心实地演习——消防和烟雾、疏散和滑梯、生存技能、空中失能
5、阿联酋航空机组成员讲座,明晰航空职业规划和发展
6、伦敦游览&购物,一览英国首都,体验英伦文化
7、获得两个学习证书助力航空公司申请

    英国航空公司实训证书

    西南柴郡学院空乘服务和航空技术实训证书



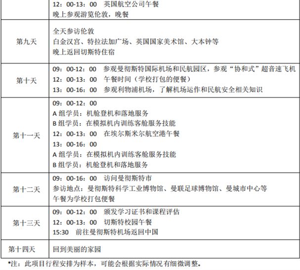
日程安排

学习与训练的完美结合,提前感受你的航空生活!


往期瞬间


费用说明


项目价格:36800 元/每人 

费用包含:授课费、签证费、保险、住宿、在英期间交通、往返机票、 项目期间的餐食费用。 

费用不包含:个体购物费用、其它服务费用、个人用车服务费用。

联系人:王老师 

咨询电话:028-82339511,18117823417(同微信号)


分享到:
免费留学评估

FREE STUDY ABROAD ASSESSMENT

TOP